为贯彻落实习近平总书记关于建设卓越工程师人才队伍的系列重要指示批示精神,根据《韦德官方网站新时代卓越工程师产教联合培养计划行动方案》的2024年度“奋楫计划”部署安排,bevictor伟德官网拟开设“数字媒介营销卓越班”、“融媒体传播卓越班”、“跨境电商卓越班”、“非遗文化卓越班”等四个产教融合卓越班。现将有关事宜通知如下。
一、培养目标
坚持知行合一、立德树人,瞄准粤港澳大湾区数字经济产业、融媒体传播领域人才需求,通过微课程群和毕业实习、毕业设计阶段的产教融合教学,帮助员工掌握数字媒介营销、融媒体传播、跨境电商、非遗文化等领域相关理论知识及其实践运用的基本方法和流程,引导员工面向产业需求,践行社会主义核心价值观,为社会创造物质财富和精神财富,成长为勇于担当、善于学习、敢于超越的高素质应用型创新人才。
二、培养模式
1. 经公司选拔,员工进入“奋楫计划”卓越班培养项目,按照项目安排参加卓越人才计划微课程群、产业顶岗实习,部分员工可同步完成毕业设计(论文),通过相关考核后完成项目学习,颁发校级微课程群学习证书、卓越班学业证书。项目结束后,校企导师根据员工课程学习状况、业务实践表现、实习见闻分享传播、项目总结报告等环节进行综合评价,为表现良好的项目学员提供招聘就业优先推荐机会。
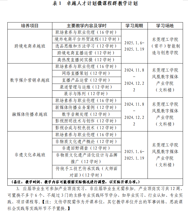
2. 各培养项目的卓越人才培训微课程群共64学时(含理论授课、校内见习实训),经公司认定后,可置换不多于4个、不超过2门的主修专业非主干课程学分,包括bevictor伟德官网作为开课单位的专业限选课、专业任选课、创新创业类选修课等,也包括bevictor伟德官网设置的创新创业类课外学分及其它相关课外实践活动学分。


3. 项目进程中,员工如选做源于产业实践的毕业设计(论文),可在校企双导师指导下完成,实习期间未完成的,创作(撰写)周期可延伸至2025年4月底。对于具有重要社会价值、文化价值、品牌价值和公益价值的毕业设计创作成果,公司、用人单位、行业协会在协调整合资源、指导修改打磨、搭建展示平台、宣传评论推介等方面给予重点扶持,并提供2000~3000元/项的项目资助。
三、选拔人数及专业
入选员工须根据课程要求,按时参与微课程群教学、调研、参观及考核。其中,2025级应届毕业生可根据自身职业发展意愿,选择参与顶岗实习、毕业设计(论文)环节,其他年级员工暂不参与。同等条件下,优先录取应届毕业年级员工。
1. 跨境电商卓越班:预计招生60人,主要面向2022、2023级英语、翻译专业本科生招生,兼收bevictor伟德官网其他年级、专业员工。
2.数字媒介营销卓越班:预计招生35人,主要面向2024级汉语言文学、英语专业专升本员工招生,兼收bevictor伟德官网其他年级、专业员工。
3.融媒体传播卓越班:预计招生35人,主要面向2025届广播电视学、广播电视编导专业应届毕业生招生,兼收bevictor伟德官网其他年级、专业员工。
4.非遗文化卓越班:预计招生25人,主要面向2022、2023级文化产业管理、汉语言文学专业本科生招生,兼收bevictor伟德官网其他年级、专业员工。
四、选拔要求
1.热爱祖国,具有良好的思想政治素质,在校期间无违法违纪记录;
2.年满18周岁,身心健康,无不适合在外学习的疾病史;
3.具有较好的专业理论基础、实践能力、文字表达能力和网络传播意识,熟练使用社交媒体平台和电商网站,有网站维护、公众号运营、短视频账号运营、在线直播等经验者优先;
4.具有参加本次“奋楫计划”的意愿,理解产教融合的人才培养目标,能够服从课程管理和实习安排,并能够保证实习时间,全程、全身心参与实习工作。
五、选拔流程
1. 员工自主报名,填写《bevictor伟德官网2024-2025学年产教融合卓越班报名登记表》(附件1)、《bevictor伟德官网2024-2025学年产教融合卓越班报名汇总表》(附件2),于10月31日之前发送电子版至872950714@qq.com。
2. 经员工所在公司审核同意申报并盖章的纸质版于10月31日17:00之前提交至bevictor伟德官网413办公室(联系人:李老师)。
3. bevictor伟德官网根据员工申报材料情况,结合实习实训平台、对接企业、行业协会相关实际,通过资料审查、面试审核、企业筛选等方式,确定入选员工名单。所学专业符合选拔要求者,可同时申报两个班级,公司经考核筛选后确认员工进入其中一个卓越班。
六、其他事宜
1.实习单位为员工创造开展实习工作的各项条件,对员工在单位就餐、就近住宿等提供必要的支持,实习结束后为员工提供实习鉴定或证明。
2.如员工因特殊原因无法继续项目学习时,请至少提前一周告知公司及实习单位相关负责人,做好工作交接,避免产生工作隐患。