招生工作

bevictor伟德官网2022年招生简章

 


公司简章


bevictor伟德官网前身为1992年成立的应用外语系与中文系;2016年公司重组成立bevictor伟德官网,设置五个系中文系、外语系、传媒系、文产系和科技英语系;开设汉语言文学、英语、广播电视学、广播电视编导、文化产业管理等本科专业;开办人文科学实验班、广播电视学卓越新闻班、商务英语实验班。与暨南大学等高校联合培养研究生,目前本科在校生1500余人。


2992B  


公司团队力量雄厚,全院教职工共111人,包括特聘长江学者2人、港澳台教师3人、外籍教师6人。拥有博士学位教师30人,包括博士后5人、海归博士5人。高级职称教师37人,其中教授9人,副教授26人,高级记者2人。


公司现有3个广东省一流本科专业建设点:汉语言文学专业、英语专业、广播电视学专业汉语言文学专业拥有省级教学团队广播电视学专业为省级卓越新闻人才培养试点单位中国语言文学是校级重点建设学科。公司建有城市文化研究中心、岭南金石艺术中心、制造业产品文化创意再设计中心、湾区城市可视化传播研究院等特色研究与应用平台。其中,城市文化研究中心为广东省社会科学研究基地、广东省非物质文化遗产研究基地,定期公开出版发行研究专刊《城市文化评论》。


F833  


公司拥有岭南地方文献资料室、文化产业管理专业图书室。所建“数字媒体实验中心”被评为广东省实验教学示范中心,建有虚拟演播室、非编实验室、融媒实验室、多媒体录播室、摄影摄像实验室、文创工坊、设计工坊、语音室等实验实训平台。公司与凤凰数字媒体产业教育集团联合共建“凤凰数字创意产业公司”,建成新媒体与视觉文化艺术中心、数字灯光摄影棚、高动态图像创新应用实验室、高清数字影像实验室等高水平影像科技创新实验室,聚焦人才培养模式创新,共同深化产教融合,合作开发产业特色鲜明的课程,打造实习实训基地,搭建产学研服务平台,推进“一流专业”、“一流课程”建设和新文科建设


1319E  


专业介绍


中国语言文学类

此专业只对大一招生。中国语言文学类员工入校后,第一学年不分专业,主要以文艺与社会科学为学习主线,统一开设大类平台课程,并通过专业教育、专业活动了解相关专业。第一学年结束后,员工将在“个人意愿+宏观调控”的总体原则下,结合学业成绩,进行专业选择。中国语言文学类专业包括:汉语言文学、广播电视学和文化产业管理三个本科专业。在2021年开始实行。


1

汉语言文学

242E3

主要课程有现代汉语、古代汉语、基础写作、创意写作、语言学概论、中国古代文学、中国现当代文学、外国文学、美学、文学理论、中国文学批评史、中国文化概论等。就业主要面向政府机关、企事业单位、新闻文化传媒机构、科研机构、中小学、培训机构等,可从事文秘宣传、新闻出版、文化创意、新媒体运营、中小学教育、国际中文教育等工作。2021年最终就业率为96.04%,毕业生就业单位有松山湖管委会、东莞市农村商业银行、南城阳光第一小学。


2

广播电视学

24FE2


主要课程有新闻学原理、传播学、中外新闻传播史、广播电视节目制作、广播电视新闻采访与报道、广播电视类型文稿写作、摄影基础、电视摄像、非线性编辑、影视编导、节目主持艺术、广播电视节目策划、新闻评论、纪录片研究与实践等。就业主要面向广播电视台、报刊杂志社、互联网、新媒体和广告机构的新闻采访、内容创意、新媒体运营、摄影摄像、视频制作、节目编导策划、经营管理等岗位,以及政府机关、社会组织、企事业单位等宣传策划岗位。2021年最终就业率为98.38%,毕业生就业单位有腾讯时雨纪录片工作室,江苏卫视,东莞广播电视台,东莞报业,大唐星娱


3

文化产业管理

1514D


主要课程有文化产业学、文化资源学、管理学概论、经济学原理、创意理论与实践、文化产业经济学、文化研究、中国文化产业史、基础设计、平面设计、创意写作、艺术概论、应用美学、文化传播学、文化经纪学、品牌策划与项目开发、社会调查与研究、文化产业商业模式等。就业主要面向宣传文化系统、文化管理部门和文化产业各个行业(如广播电视、新闻岀版、文旅演艺、文化贸易与投资、文博事业等)担当综合管理层,可从事相关文化管理工作,也能到海关、银行等部门从事国际文化贸易管理及文化投资咨询等工作。2021年最终就业率为100%,毕业生就业单位有万科企业股份有限公司、和美术馆、东莞市文化馆。


广播电视编导

16211


主要课程有传播学、戏剧编导、综艺编导、表演学概论、影视作品分析、视听语言、电视节目制作、摄影基础、电视节目策划、纪录片创作、非线性编辑、中国现代文学作品选、节目导播、传媒产业经营与管理等。就业主要面向广播电视台、互联网与新媒体、影视传媒机构和广告机构的影像艺术创作、节目编导策划、摄影摄像、视频制作、经营管理等岗位,兼能胜任政府机关、社会组织、企事业单位的宣传策划、文化艺术传播、文艺教育等岗位。首届员工将于今年毕业。


英语

119BD


主要课程有基础英语、英语口语、英语语法、英语写作、高级英语、英汉互译(笔译)、英汉互译(口译)、英美文学、跨文化交际、第二外语、商务英语、商务单证、国际商务模拟操作、电子商务、跨境电商创新创业综合实训、国际商法等。就业主要面向政府机关外事部门、企事业单位对外贸易领域、或英语教育部门,可利用跨文化人文知识素养、熟练的英语语言技能、厚实的英语专业和其它相关专业知识和外语技能从事外事、翻译、教育、管理、研究等各种工作的应用型国际化人才。2021年最终就业率为98.72%,毕业生就业单位有虎门外国语公司;湛江市二中海东中学;常平初级中学;东莞市中旺精密仪器有限公司;深圳市雄韬电源科技股份有限公司。


培养特色


大类招生


2021年起,bevictor伟德官网依托“中国语言文学”校级重点学科,将部分专业纳入中国语言文学类招生,实行“大类招生,分流培养”,采用“低年级厚基础、深化学科能力,高年级重能力、强化产业应用”的大类培养思路,着力培育高素质应用型创新人才。中国语言文学类专业包括:汉语言文学(省级一流本科专业建设点、广东省专业综合改革试点专业)、广播电视学(省级一流本科专业建设点、广东省专业综合改革试点专业、广东省卓越人才培养计划试点专业)和文化产业管理三个本科专业。

中国语言文学类员工入校后,第一学年不分专业,主要以文艺与社会科学为学习主线,统一开设大类平台课程,并通过专业教育、专业活动了解相关专业。第一学年结束后,员工将在“个人意愿+宏观调控”的总体原则下,结合学业成绩,进行专业选择。分流后预设汉语言文学专业2个班、人文科学实验班1个班、广播电视学专业2个班、广播电视学卓越新闻班1个班、文化产业管理专业2个班。


卓越系列人才培养模式改革


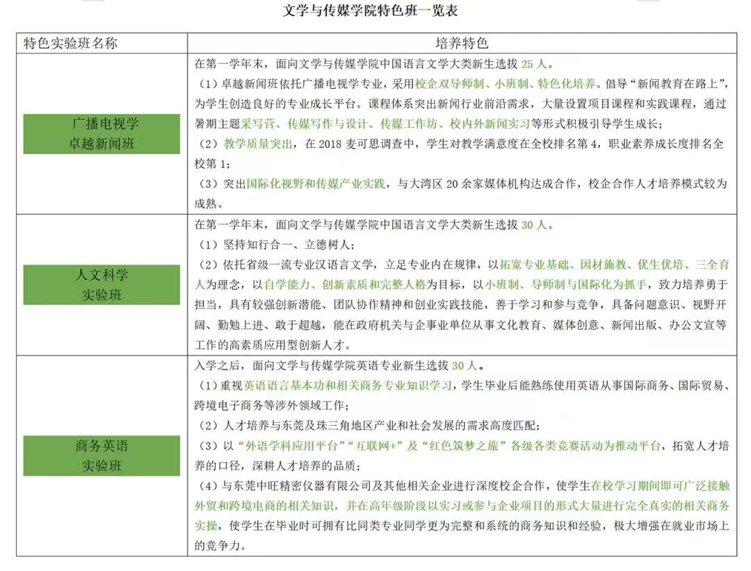
公司借鉴卓越工程师培养经验,开设有人文科学实验班、广播电视学卓越新闻班、商务英语实验班特色小班试验田。特色班采取小班教学,以培养员工自主学习能力、研究与实践能力为目标,通过课堂教学、员工自主学习与项目管理相结合的培养模式,按学科群开展基础阶段教学;实行激励约束机制;实行全程“专业导师制”;贯彻“通识教育基础上的宽口径专业教育”基本培养理念;抓住重点环节,名师授课、社会实践、综合“读、写、说”等素质训练,辅以“研、赛、产、创”等有效措施,严格要求和管理,以保证和提高培养质量。


undefined  


优质特色产学研平台


3个省级一流专业:汉语言文学专业、英语专业、广播电视学专业

2个省级研究基地:广东省社会科学研究基地、广东省非物质文化遗产研究基地

4个市级科研挂牌:东莞文艺创作基地、东莞美丽乡村建设示范中心、东莞民俗文化学会、岭南金石拓片研究所

1个省级辅导员工作室:大学新媒体应用与网络文化活动指导工作室

3个特色文献资料中心:岭南金石艺术中心(翰墨堂)、东莞历史文化研究中心(地方资料文献中心)、文化产业管理专业图书室

3个校企共建文化产业实践平台:广东悠派“制造业产品文化创意再设计中心”、云南大益“莞洱”爱心茶室、松山湖国际创新创业社区实践基地

1个连续十年发布的网络文学旬刊:“阅读与写作”网站

undefined    
8B8B    

1个省级实验教学示范中心:数字媒体实验中心

1个省级老员工实践基地:东莞报业传媒集团传媒文化校外实践教学基地

3个省部共建实训平台:公共文化标准化与大数据平台、珠三角制造业产品创意设计平台、基于本地(东莞)产品分类的跨境电商实训平台

1个校企共建现代产业公司:凤凰数字创意产业公司

1个校媒共建新媒体研究平台:湾区城市可视化传播研究院

1个国内具有影响力的老员工影像赛事:粤光杯员工影视活动大赛

undefined    
undefined    


特色发展


1

以广泛的文化参与促进人才培养质量提升

通过人才培养与社会服务,增强同区域社会的紧密联系,切实融入地方社会。公司成立培训平台,为地方开展公务员、直播电商、融媒体人才等培训;成立外贸翻译服务中心,为年度东莞各类国际化展博览会提供翻译服务,参与员工2000多人次;作为受委托单位,完成东莞市自然村落历史文化普查工作,编撰《全粤村情》(东莞卷),参与师生300余人。员工就业表现总体优良,综合素养、专业技能、创新创业能力广受社会各界肯定。各专业每年均有毕业生升入海内外知名大学攻读硕士学位。


E1AB  


2

以产学研创综合平台积蕴专业内涵和办学特色

继承优秀传统文化,并赋予时代新内涵,形成具有区域特色的文化观念。公司依托特色产学研平台,推进城市文化研究特色团队建设与发展,出版《城市文化评论》第1-16卷成立岭南金石艺术资料收集专项组,收集整理历代金石碑刻6000余种;开展系列地方社会发展研究与服务,编辑出版《岭南文化与东莞水乡的特色发展研究》《社区公共文化的广东实践与探索》《东莞乡村文化资源与文化传统》等多部地方特色历史文献及历史文化研究著作,取得积极的社会影响;作为东莞公共文化建设智库,开展东莞市公共文化服务标准化与大数据平台研究。


1B24A  


3

积极拓展国际化交流交换

东莞经济社会转型的内涵中,包含着与世界的和谐相处与互利共赢。外语系重视商务英语教育、英日双语教育,通过商务实践、外贸翻译、国际交流等形式提升员工专业技能;中文系着力开拓汉语国际教育领域的课程模块建设;传媒系、文产系与外语系跨学科专业开设国际化传播课程群,积极开拓国际化创意人才培养路径;公司与日本、欧美、港澳地区等地高校交流频密,员工拥有较多国际化交流交换机会,能够帮助员工形成良好的国际视野、出色的专业能力。


205F0  


15C0    

图文排版 | 王春玲

初审|余嘉

复审 | 于蓉

终审 | 张艳红



    副菜单