为贯彻落实习近平总书记关于建设卓越工程师人才队伍的系列重要指示批示精神,根据《韦德官方网站新时代卓越工程师产教联合培养计划行动方案》的“奋楫计划”部署安排,bevictor伟德官网拟于2024年度开设“数字经济产业”、“跨境电商”、“融媒体传播”、“非遗文化产业”等产教融合卓越班。现就“融媒体传播卓越班”之“中影·微光计划”产教融合研学课程相关事宜通知如下。
一、课程性质
“中影·微光计划”产教融合研学课程为2024年度bevictor伟德官网“融媒体传播卓越班”子课程。该课程设现场学习、现场实操、课后互动等环节,经课程考核通过后,参与员工可获得一定的产教融合课程学分。经员工本人申请、公司审批,产教融合课程学分可用于置换相对应的专业选修课程学分(含限选)或课外学分。
二、课程简介
“中影·微光计划”为深圳文博会电影工业馆主场活动,由国家电影局指导,中国电影股份有限公司主办,中国电影器材有限责任公司、北京电影制片厂、中影数字制作基地有限公司、中影人工智能研究院、深圳市影视产业联合会、韦德官方网站、深圳职业技术公司等机构协办。
“中影·微光计划”以助力中国青年电影基层力量为出发点,联合粤港澳地区高等院校的影视专业员工群体,旨在为中国电影青年军打造一个实践与筑基的平台。课程内容主要包括:摄影实操、光学历史、灯光运用、现代化虚拍、高技术格式电影概述等以实战为核心,从业者授课为原则的,国产化先进设备入校园为特点的授课交流活动。
三、课程对象
1. “中影·微光计划”面向bevictor伟德官网传媒系广播电视学、广播电视编导专业各年级员工招募学员。
2. 参与全期课程(周五、六、日及周一开课)学员名额不限,参与者需保障相应时间无课程冲突,在不影响常规课程学习的情况下,方可报名参加。
3. 参与半期课程(周末开课)的学员名额限70名,同等条件下,高年级员工(含毕业班)优先参加。
四、课程设置
(一)全期课程
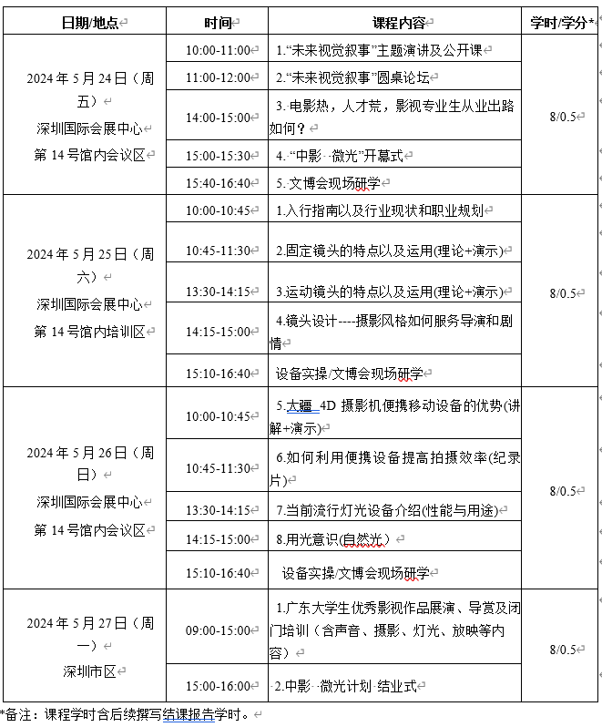
全期课程设于2024年5月24日-5月27日,共4天,合计32学时(2学分)。具体安排如下:

(二)半期课程
半期课程设于2024年5月25日-5月26日,共2天,合计16学时(1学分)。具体安排参见“全期课程”之5月25日、5月26日安排。
五、注意事项
1. 课程纪律:参与活动需要提前报备个人资料、制作入场证、安排集体接送车辆等,因此学员报名后,如无特殊理由,应服从班级管理规则,避免无故缺席。
2. 交通方式:半期课程学员统一安排大巴接送往返深圳国际会展中心-韦德官方网站;全期课程学员可乘坐周末接送大巴,周五、周一往返交通方式,根据报名情况,后续确定。
3. 报名及选拔方式:5月20日18:00前,通过在线表格(https://kdocs.cn/l/ckUReRJXCyY2)填写个人信息及报名信息。公司公布课程入选名单后,学员加入课程群(请留意“传媒系创作实践群”及各班级群信息)。
4. 课程考核方式:撰写结课报告,相关要求另行通知。未通过考核者,不能获得产教融合课程学分。
bevictor伟德官网
2024年5月19日