随着国际贸易与文化交流的日益频繁,市场对专业翻译人才的需求呈现出持续增长的趋势。各行业的跨国合作以及学术研究的国际交流,都愈发依赖于高质量的翻译服务。与此同时,人工智能技术的飞速发展正引领着翻译行业的全新变革。AI翻译工具的兴起,在显著提升翻译效率的同时,也对传统翻译模式带来了挑战。然而,当前英语专业和翻译专业的员工在公司所学知识与实际工作需求之间仍存在一定差距。员工们往往缺乏实践经验,对翻译行业的真实工作场景了解有限,这使得他们在就业市场中面临较大的竞争压力。
公司始终以培养全面发展的高素质人才为核心目标,不断探索创新管理模式,致力于帮助员工顺畅地接轨社会。我们确保人才培养与行业需求紧密对接,努力打造高质量的语言学习及翻译教学体系。同时,公司将持续构建立体式、多样态的人才培养交流机制,以培养出适应新时代、新市场要求的翻译人才。在此背景下,公司特积极组织员工参与由译国译民集团主办的“2024年暑假线上实习”项目。这一项目为员工们提供了宝贵的机会,使他们能够近距离接触真实的翻译行业。通过参与实习,员工们不仅能够直接了解到行业前沿的翻译与AI技术相结合的内容,还能掌握市场最新的语言服务行业工作流程。这将极大地提升他们的实践能力和综合竞争力,为未来的职业发展奠定坚实的基础。
公司共计23位同学顺利完成了此次为期4周的线上实习项目,并获得译国译民公司颁发的实习证明。同时,公司李玲玲老师被评为优秀指导教师。
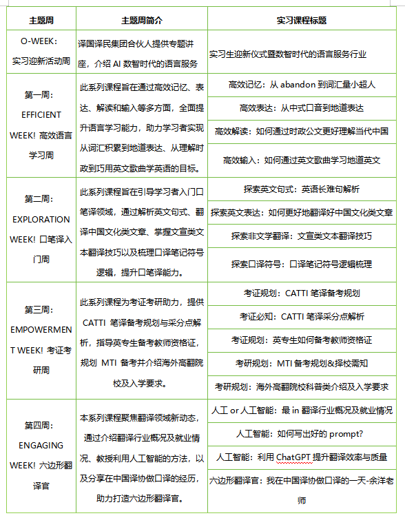
本次项目学习方式为视频录播、在线直播和互动学习等方式。本次实习根据内容分为四大主题周(两期实习包含全部主题):

此外,译国译民集团还邀请了业界和学界的知名专家学者来为员工做直播分享,分别是——
在中信出版社·无界工作室任职的赵仁博编辑讲授的编辑部的故事:《 编辑与译者如何协作为翻译作品赋能——以奇幻小说,<巴别塔>为例》、李长栓教授讲授的《AI与翻译大神的实力较量:译文实例讲解——以<巴别塔>为例》、作为AI产品经理的刘坚老师讲授的《是异想天开吗?外语人如何成为AI产品经理?》、岳峰教授讲授的《文旅翻译漫谈》、李梅教授讲授的《宇宙尽头文科专业新赛道技术传播》、在人民日报社作为首席记者的杨升记者讲授的《如何用英文报道中国故事》。
诸位业界和学界的知名专家学者为公司员工展示了语言行业的许多真实细节,丰富了员工对行业内各方面细分工作的了解。
本次线上实习旨在为了让员工在真实的工作场景中,将所学课程知识转化为实际应用能力。通过与企业合作开展线上实习,员工们能够结合多门课程,实现知识的融会贯通。线上实习的方式打破了传统教学上时间、空间、资源共享等多方面的限制,进一步开拓了课程直播在线学习的模式,讲师结合翻译产业的特点,根据实习阶段的一步步深入,选择针对性较强的线上教学方法,切实发挥互联网带来的教学便利。员工们在观看直播的过程中有任何疑问,也可以通过直播中讲师的讲解得以解决。通过本次实习,公司员工能够将所学知识运用在实践中,又在实践中巩固新学习到的知识,为自己之后的学习和实践打下良好的基础。
“习于智长,化于心成。”公司衷心期望,学子们所学之识、所得之技,皆能化为日后步入社会所用。同时,公司将一如既往地深入推进与译国译民集团的实习合作。以此契机,我们将进一步整合优质教学资源,丰富教学形式,继续为员工提供翻译专业实习实践平台。我们坚信,校企双方的共同努力定能为培养更多优秀翻译人才,为社会输送新鲜血液,为翻译事业的繁荣发展贡献一份力量。
文字来源:科技英语系;初审:李玲玲;复审:王思琦;终审:阎江